欢迎光临深圳市澳德华信息咨询有限公司!
澳德华移民手机版 手机版
澳德华移民手机版二维码
澳德华移民公众号 公众号
澳德华移民微信服务号二维码
首页 > 澳德华快讯(中国香港移民)> 「澳德华周报」2026-3-2 一周最新移民资讯
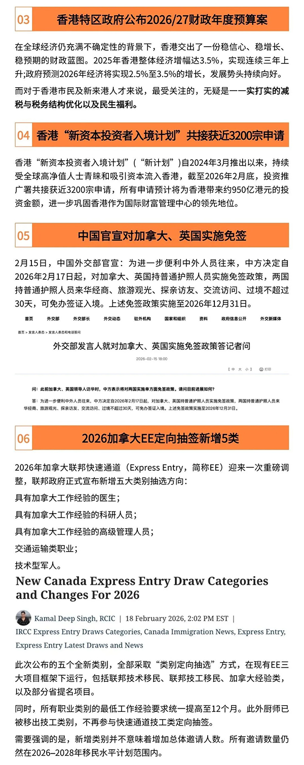
「澳德华周报」2026-3-2 一周最新移民资讯
立即咨询 免费评估 846 2026-03-02

3.jpg4.jpg5.jpg

分享到: 

澳德华移民顾问,24小时为您服务

澳德华提示:输入您的电话号码,点击按钮,澳德华顾问将给您回电,开启移民尊贵之旅。该通话对您完全免费,请您放心接听!您的电话号码仅做移民咨询使用,澳德华承诺将保护您的个人信息安全!

澳德华优势

  • 1. 澳德华成立于1993年,诚信与实力并行33年
  • 2. 2004年国内早期、深圳较早推出美国投资移民项目
  • 3. 成功推出近百个优质美国精品项目,总裁谢炎武精挑细选、亲赴美国考察
  • 4. 22年美国移民历史,上千个成功案例,保障您的移民之路无忧
  • 5. 专业的项目考察团队、顾问团队、文案团队助您美国“移路顺风”
视频广告
轻松移民 欢迎来到澳德华移民,在这里,您可以随心所欲,想要移民哪个国家,我们都可以帮助您,如果你想要移民,或者有建议的话,都可以通过以下任何方式联系我们 深圳市澳德华信息咨询有限公司
  • 24小时免费热线:400-700-8633
  • 在线联系:澳德华移民专家
  • 地址:深圳市福田区福华三路卓越世纪中心3号楼A座21层
  • 传真:0755-82184204
  • 电子邮件:zhi@adh.cn
交给我们,让您移路顺风

澳德华移民,一个为客户提供移民、留学、定居、投资、劳务等信息的专业顾问公司

澳德华移民,致力于为客户提供美国移民优质方案,让客户移路顺风

澳德华移民,成立于1993年,专注移民33年,获得公安部颁发“因私出入境中介机构经营许可证”

澳德华移民,老牌移民留学服务权威机构

澳德华服务号 澳德华服务号
澳德华订阅号 澳德华订阅号

澳德华移民官网: http://www.adh.cn/

澳德华全国服务热线:400-700-8633

你是否还想了解:加拿大移民、澳洲移民、希腊移民、新西兰移民

2017 adh. All rights reserved. 深圳市市场监督管理局企业主体身份公示
官方微信
免费电话
立即免费通话